Danas se bavimo video portafonima Guardian MV 60, proizvod talijanske tvrtke Bitron Video iz druge polovice 1990-tih godina.
Tvrtka Bitron Video vuče korijene iz 1955. godine kada su braća Bianco osnovala tvrtku Fratelli Bianco, kasnije preimenovanu u Elettromeccanica Bianco (Elbi), orijentiranu na proizvodnju elektromehaničkih komponenti za kućanske uređaje. Tvrtka ulazi na tržište elektronike 1969. godine, otvaranjem namjenske tvornice u Grugliascu (Torino), nazvane Bitron Video. Njihov prvi korak na ovom tržištu bio je razvoj i proizvodnja video portafona. Danas je Bitron Grupa globalna tvrtka koja djeluje u raznim industrijama, uključujući automobilsku industriju, kućanske uređaje, HVAC i energetiku, a također i kontinuirani razvoj portafona ostaje važan dio njihovog naslijeđa.
Guardian MV 60 je žični analogni video sistem kontrole ulaska u objekte koji je opremljen monokromatskim CRT ekranom dijagonale 11 cm. Ima svega 5 tipki za upravljanje: tipku za aktivaciju mikrofona na slušalici (PTT tipka), te četiri funkcijske tipke od kojih je jedna za aktivaciju električne brave, jedna za aktivaciju video nadzora i dvije dodatne tipke koje se mogu po potrebi konfigurirati za neke specifične namjene.
Guardian MV 60 je klasični sistem video portafona za zgrade i druge objekte. Na ulazna vrata je postavljena analogna video kamera, zvono i električna brava. Posjetitelj pozvoni, zvono se čuje na portafonu Guardian MV 60 te se automatski aktivira nadzorni monitor. Vlasnik može pritiskom na tipku (ključ) aktivirati električnu bravu i time dozvoliti ulaz ili može aktivirati slušalicu i započeti glasovnu konverzaciju sa posjetiteljem.
Za Guardian MV 60 se danas već teško nalaze bilo kakvi tehnički podaci. Tvrtka Bitron Video je u 1990-tim godinama izbacila na tržište više modela video portafona, međutim, sheme spajanja i sheme označavanja priključaka se razlikuju kod svakog modela. Osim portafona i kamere, sustav uključuje i druge namjenske komponente poput video pojačala, video razvodnika, modula sa pozivnim gumbima (zvonima), električne brave, modula za napajanje i slično. Obično se više ovakvih sistema može spajati paralelno tako da su dostupne sheme uglavnom orijentirane na spajanje prema šiframa modula i prema specifičnim oznakama konektora na njima.
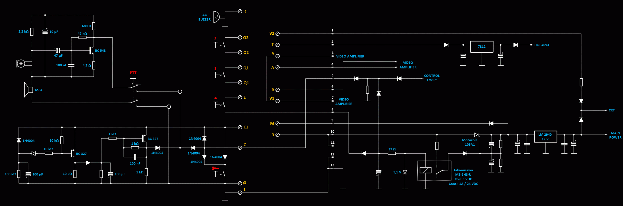
Naš Guardian MV 60 ima priključnu stezaljku sa 20 priključaka koji su označeni posve namjenskim oznakama iz kojih se ne može zaključiti njihova stvarna namjena. Po samoj stezaljci može se vidjeti da su u upotrebi bili kontakti označeni sa: A, C, B, 1, 3 i E. Proučavanjem i kombiniranjem dostupnih shema spajanja zaključio sam da bi namjena ovih priključaka trebala biti slijedeća:
- A i B – ulaz za video signal (video kamera)
- C – signal zvona (poziv), govorna veza, otvaranje vrata, automatsko uključenje monitora i prikaz slike s kamere
- E – ručno (kontrolno) uključenje monitora i prikaz slike s kamere
- 1 – minus pol napajanja (masa)
- 2 – pozitivni pol napajanja, nominalno 18 V (12-20 V)
- Q1, Q1 / Q2, Q2 – kontakti opcionalnih tipkala 1 i 2 na portafonu
Vidi se da su funkcije pojedinih priključaka višestruke, a određuje ih sistem sklopki i dioda preko kojeg se priključak spaja na određeni polaritet napona te time dobiva i određenu funkciju. Meni ovdje i nije toliko bitno otkrivati kako ovaj portafon ponovno spojiti u neki funkcionalan sustav jer je za današnje pojmove ovo već prilično zastarjeli sustav. Spasio sam iz smeća nekoliko ovih portafona prije koje desetljeće kada su se mijenjali za modernije digitalne sustave, tada još sa idejom da iskoristim njihove male ravne CRT ekrane za kakav zgodni video projekt. Međutim, do danas je i ovo postalo potpuno neisplativo. Danas su svuda široko dostupne najrazličitije digitalne kolor kamere i LCD monitori visoke razlučivosti, uz jednako tako jeftinu i raširenu podršku preko različitih mikrokontrolerskih platformi, te je ovome teško konkurirati bilo kakvom starom analognom tehnologijom.
Do prije nekoliko godina (ili desetljeća) CRT ekrani su još imali jednu uvjetnu prednost pred LCD ekranima, a ona se očitovala u njihovoj perzistenciji fosfornog sloja. Tako bi razne dinamičke XY grafike (Lissajousove krivulje) puno bolje izgledale na CRT nego na LCD ekranima. To se posebice zamjećivalo kod osciloskopa. No, do danas su se LCD ekrani, njihovi drajveri i tehnologija procesuiranja slike već toliko razvili da glede perzistencije i nijansiranja svjetline svjetlosnog traga (3D) vrlo vjerno oponašaju CRT ekrane, a moram priznati da u praktičnim aplikacijama DPO (Digital Phosphor Oscilloscope) čak daju i bolji prikaz od klasičnih CRT osciloskopa. Ima već nekoliko godina kako niti jednom nisam imao potrebu koristiti svoj analogni CRT osciloskop jer jednostavno moj moderni DPO daje bolji prikaz i svakako daleko bolju analizu svih vrsta signala.
Ukratko, što se tiče ovog CRT ekrana od 11 cm u našem portafonu, na njega bi se bez problema umjesto video signala iz kamere mogla dovesti bilo kakva druga zgodna slika ili video prikaz, poput nekog analognog ili digitalnog sata, podaci sa vremenske stanice, neki vizualni efekti ili bilo što drugo. Uz pomoć mikrokontrolera i gotovih biblioteka je danas relativno jednostavno generirati bilo kakav kompozitni video signal. Na Internetu možete naći nekoliko projekata „TV sata“ gdje se uz pomoć mikrokontrolera (Arduino) generira kompozitni video signal za prikaz sata na TV CRT ekranu, a također ima i drugih sličnih projekata za generiranje video slike na starim CRT televizorima.
Međutim, ostaje činjenica da smo kod našeg CRT-a ograničeni na crno-bijelu sliku niske TV razlučivosti, a čak i takva slika će opet bolje izgledati na nekom modernom LCD ekranu nego na ovakvom CRT-u. Posve je neupitno da se ovdje možemo malo zabavljati sa starom CRT tehnologijom našeg portafona prije nego završi u smeću, no s komercijalne strane, teško da ćemo osmisliti neki projekt baziran na CRT ekranu koji će nadmašiti današnje LCD video projekte. U konačnici, ni samo kućište portafona nije baš nekog atraktivnog retro izgleda za prenamjenu u neki funkcionalni ukras kao što su primjerice kućišta starih osciloskopa kakva smo imali u projektu Osciloskop sat.
Na glavnoj pločici nalazimo svega tri integrirana kruga: TEA2037A (horizontalni i vertikalni otklonski sistem monitora), UA733CN (diferencijalno video pojačalo) i HCF4093B (četiri NAND Schmitt vrata sa dva ulaza). Čip TEA2037A dakle sadrži separator sinkronizacijskih impulsa te vertikalni i horizontalni otklonski oscilator tako da se na njega izravno spaja vertikalna otklonska zavojnica i primar visokonaponskog impulsnog transformatora, dok horizontalna otklonska zavojnica ide preko dodatnog driver tranzistora BU 807. Za cjelovitu elektroniku CRT monitora potrebno nam je još samo video pojačalo za koje se koriste tranzistorska buffer pojačala i integrirani krug UA733CN. Logički krug HCF4093B nema veze s radom monitora, to je dio upravljačke logike za portafon.
Na ovoj “pomoćnoj” pločici su elementi telefonije i automatike uključivanja monitora prilikom poziva.
Elektromagnetska zujalica kao podrška tipičnom pozivnom sistemu kod starih analognih telefona. Pozivni signal je bio izmjenični napon oko 90 V (50-120 V) i frekvencije oko 25 Hz (16-50 Hz) i on je izravno aktivirao elektromagnetsko zvono u telefonu.
Mikrofonsko pojačalo unutar telefonske slušalice portafona.
S obzirom da imam desetak portafona Guardian MV 60, onda ću ovdje barem identificirati osnovne priključke, tako da ih imam spremne za kakav eventualni kasniji projekt.
Lijevi dio elektroničke sheme prikazuje elektronički krug slušalice i elektronički krug male pločice sa tipkalima. Za funkcioniranje samog monitora ovi krugovi su posve nepotrebni, odnose se na telefoniju i dio automatike, te ih možemo ih ignorirati. Napajanje monitora se zapravo vrši preko regulatora napona LM 2940 (12 V). Ulazni napon za ovaj regulator kontrolira se preko tiristora 106A1, a sam tiristor se okida preko releja. Da bi se relej uključio, potrebno je na njegov namotaj preko priključnice E i pripadajućeg tipkala (ručno) ili preko priključnice C (automatika) dovesti negativan napon -12 V.
Glavno napajanje (12-20 V) se dakle dovodi na priključke 1 (masa) i 3 (+12 V). Da bi to napajanje stiglo do low drop regulatora LM 2940 potrebno je uključiti relej negativnim naponom prema masi (-12 V). Naravno, umjesto da radimo sa simetričnim naponima (±12 V) za trajni rad monitora najjednostavnije je kratko spojiti katodu i anodu tiristora 106A1 te time osigurati izravan dovod jednostrukog napona na regulator.
Na dijelu sheme koji smo nacrtali može se prilično točno pretpostaviti čemu služe ostali priključci. Priključak R je za elektromehaničko zvono koje se može koristiti kao pozivno zvono na analognim telefonskim linijama (90 V AC). Priključni Q1/Q1 i Q2/Q2 su izvodi za opcionalna tipkala 1 i 2. Preko priključka E i pripadajućeg tipkala se naponom -12 V aktivira monitor. Priključni C i C1 su linije automatike i telefonije. Priključnica M je upravljačka linija na kojoj se pojavljuje napon (+12) kada je monitor uključen. Priključnice A i B su za dovod video signala sa kamere, a priključnice V, V1 i V2 su za kontrolu video signala. Preko priključnice T se dovodi napon za napajanje logičkog integriranog kruga HCF4093B.
Testovi su očekivano pokazali različita stanja pojedinih primjeraka naših 30 godina starih portafona Guardian MV 60. Kod nekih se odmah osjetio jak miris ozona što ukazuje na probleme izolacije u dijelu visokog napona. Kod jednog je na ekranu vertikalna crta što znači da iz nekog razloga ne radi horizontalni otklon. Kod većine CRT ekrana su primjetna jastučasta izobličenja. Iako svi trimer potenciometri za podešavanje rade (svjetlina, kontrast, fokus, vertikalna i horizontalna sinkronizacija i geometrija) kod nekih monitora se teško dobiva ravnomjerno osvijetljen čitav raster, a primjetne su i različite nestabilnosti koja nastupaju tijekom određenog vremena rada monitora. Sve ovo u prvom redu ukazuje na dotrajale kondenzatore ali problem svakako može biti i drugim komponentama i spojevima.
Dva prstenasta jezička koje vidimo na gornjem dijelu grla ekrana služe za centriranje slike. Magneti za kompenzaciju jastučastog izobličenja (deformacije) slike smješteni su na središnjem dijelu grla ekrana i otklonskih zavojnica, tvornički su podešeni i trajno fiksirani. Moguće da su ovi magneti tijekom godina oslabili što ima za posljedicu geometrijski deformiranu sliku.
Kontrole na zadnjoj strani kućišta za podešavanje slike tipične su za sve CRT monitore i televizore:
- LV (Linearity Vertical) – Okomita linearnost: Podešava ujednačenost rastezanja ili sažimanja slike duž okomite osi, tako da slika ne izgleda nejednako razvučena prema vrhu ili dnu ekrana.
- AV (Amplitude Vertical) – Okomita amplituda (visina): Određuje ukupnu vertikalnu visinu slike na ekranu.
- FV (Frequency Vertical) – Vertikalna frekvencija, češće se naziva V-Position ili V-Center. Koristi se za podešavanje vertikalne pozicije slike na ekranu.
- FH (Frequency Horizontal) – Horizontalna frekvencija, češće se naziva H-Position ili H-Center. Koristi se za podešavanje horizontalne pozicije slike na ekranu.
- AH (Amplitude Horizontal) – Horizontalna amplituda (širina): Određuje ukupnu širinu prikazane slike na zaslonu.
- FASE (Phase Horizontal) – Vodoravna faza: Omogućuje precizno poravnavanje početne točke horizontalnog skeniranja, što je ključno za centriranje slike.
- FOCUS – Fokus: Podešava oštrinu (jasnoću) slike na zaslonu, kontrolirajući napon koji utječe na fokusiranje elektronskog snopa.
Primjetno jastučasto izobličenje slike ovdje se ne može kompenzirati elektronički nego samo fizičkim podešavanjem posebnih magneta smještenih uz otklonske zavojnice na grlu CRT ekrana.
Korekcija jastučastog izobličenja kod CRT ekrana se uglavnom vršila elektronički, generiranjem dodatnih struja u otklonskim svicima tako da porast otklonske struje (rampa pilastog napona) nije linearan nego oblika koji kompenzira pojavu jastučastog izobličenja. Stariji tipovi ekrana su imali dodatne magnete postavljene na dnu grla ekrana za kompenzaciju jastučastog ili bačvastog izobličenja vertikalnih ili horizontalnih rubova rastera. Magneti su obično bili na savitljivom limu te bi se njihovim približavanjem ili udaljavanjem od ekrana (ponekad i zakretanjem) korigirala geometrija slike.
Ono što stalno ponavljam glede „vraćanja u život“ starih radio i TV uređaja, ponoviti ću i ovdje. Posve je moguće da nakon nekoliko desetljeća stajanja uključimo neki stari RTV uređaj i on odmah proradi. Posve je moguće i neispravne takve stare uređaje popraviti da opet rade. Međutim, garanciju pouzdanosti dužeg rada nitko ne može dati na ove stare uređaje.
Praktički svi materijali i komponente tijekom desetljeća moraju doživjeti neke kemijske ili strukturalne promjene, a te promjene obično degradiraju ili bitno mijenjanju početna električna svojstva komponenti. Kako je uređaj duže pod naponom i kako struja opet teče preko svih komponenti, tako te promjene sve više dolaze do izražaja. Obično je to povišeno zagrijavanje komponenti koje s vremenom sve više raste i u konačnici može uzrokovati požar.
Posebno su kritični uređaji koji se u radu normalno griju, poput cijevnih uređaja i uređaja koji sadrže snažne poluvodiče na hladilima. Uslijed zagrijavanja dolazi do pucanja nekada elastične, a sada krute, krhke i popucale izolacije koja se još jedva drži na žicama i komponentama. Kondenzatorima kojima se tijekom vremena osušio ili na neki drugi način degradirao elektrolit pod naponom sve više raste unutrašnji otpor i zagrijavanje što može dovesti do niza neželjenih posljedica. Stare elektroničke komponente nisu rađene naprednim tehnologijama kao današnje i kroz desetljeća im se normalno mijenjaju električne karakteristike, poput promjene otpora otpornika, pada pojačanja tranzistora, povećanja unutrašnjih i prijelaznih otpora na spojevima i slično.
Iako su naši 30 godina stari portafoni rađeni u relativno naprednoj integriranoj tehnologiji, nailazimo na različite probleme koji su izravna posljedica zuba vremena. Svakako bi trebali pronaći neki dobar praktični razlog da krenemo u rješavanje ovih problema jer ovo nije samo pitanje želje i uloženog truda i vremena već je potrebno investirati i određena financijska sredstva u kupnju novih i pouzdanih zamjenskih komponenti.

















